周旭明團隊取得獸類係統發育關係研究進展
哺乳動物(也稱獸類)是適應性輻射成功的類群的代表,主要包括有袋類和胎盤類,分子係統學將胎盤類進一步分為四個總目:非洲獸總目、異關節總目、靈長總目和勞亞獸總目。係統發育演化曆史可以揭示生命起源、種類進化和物種關係,這對於了解生物多樣性、物種形成和進化機製等有重要意義。隨著分子遺傳學的廣泛應用,哺乳動物的係統發育學得到了快速發展,但其高級階元仍存有部分爭議。例如,長鼻目(比如亞洲象)的姐妹群是蹄兔目(例如岩蹄兔)還是海牛目(例如海牛),齧齒目內部三個重要類群之間的關係。這些問題的存在阻礙了我們對哺乳動物係統發育關係和演化曆史的理解。
近期,必威精装版app西汉姆联 周旭明團隊首先利用直係同源基因的蛋白質和核酸序列以及超保守元件來解析非洲獸總目的係統發育關係。該研究的係統發育樹和物種樹的研究結果拒絕了海牛和蹄兔是姐妹群的觀點。通過AU檢驗和基因樹的一致性檢驗,拓撲結構的差異支持了象和蹄兔是最優拓撲的姐妹群關係。進一步的位點一致性檢驗揭示了快速進化位點和具有極大係統發育信號位點對係統發育關係推斷的幹擾。研究還發現,不完全譜係分選是引起爭議的主要因素,而基因流僅起到次要的影響。這些結果表明,象與蹄兔是姐妹群,而不是解剖學和行為學證據認為的海牛。這驅使我們重新思考象的演化地位,並對遺傳學、解剖學和行為學在係統發育關係判斷中的作用進行重新評估。
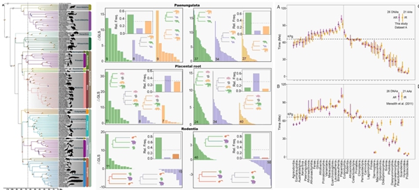
研究團隊還利用係統發育基因組學的方法,綜合多種數據來源和分子標記,重新梳理了哺乳動物目級和科級階元的係統發育關係。這些研究結果提高了老撾岩鼠科係統發育位置的支持度,確立了熊科在熊總科根部的位置,解決了猥科、鼩鼱科和鼴科以及鼠科、倉鼠科和馬島鼠科之間的爭議關係,厘定了象和蹄兔以及豪豬亞目和鼠科關聯類群的姐妹群關係,證明了胎盤動物的根是大西洋獸類(貧齒總目和非洲獸總目)。係統發育關係結合多個化石矯正信息助力估計準確的分化時間分析,揭示了胎盤哺乳動物的目級階元之間的分化始於(或者接近)下白堊紀,並一直延續到第三紀中的古新世,且有多個目級階元分化時間的95%置信區間橫跨白堊紀-第三紀(KPg)生物大滅絕事件發生時間。此外,有袋類和胎盤類目級階元內部的分化主要發生在白堊紀-第三紀(KPg)生物大滅絕事件之後。這些研究不僅提供了有袋類和胎盤類動物從下白堊紀到古新世的物種多樣性分化曆史,還揭示了重大地質事件對哺乳動物多樣性演化曆史的影響。
相關研究結果分別發表在《Molecular Phylogenetics and Evolution》和《Zoological Research》等期刊。必威精装版app西汉姆联 博士後劉高鳴為相關論文的第一作者,周旭明研究員為論文的通訊作者。這些研究得到國家自然科學基金(32270437和82050002)和科技部重點研發計劃等項目的資助。
文章鏈接:
https://doi.org/10.24272/j.issn.2095-8137.2023.189
https://www.sciencedirect.com/science/article/pii/S1055790324000393

圖1:非洲獸總目內部的係統發育關係及基因流分析

圖2:現存哺乳動物的係統關係重建及分化速率分析
體溫調節是一個經典的生理學問題,甲狀腺激素在能量代謝和體溫調節中發揮著關鍵作用。目前,因生活環境、飲食、遺傳、長期應激等因素導致的甲減(甲狀腺功能減退)、甲亢(甲狀腺功能亢進)、甲狀腺結節等甲狀腺...
2024年3月13日,必威精装版app西汉姆联 曲靜研究組、劉光慧研究組聯合中國科學院北京基因組研究所張維綺課題組在Developmental Cell在線發表了題為“The sirtuin-associated human senescence program converges on...
近年來,昆蟲多樣性的快速下降引起了昆蟲學家們的高度關注。為更好應對這場多樣性危機,必威精装版app西汉姆联 白明團隊與英國自然曆史博物館Alfried團隊於2017年聯合提出了“SITE-100”(Site-based, Insects, Tax...

