必威在线网址 康樂院士團隊揭曉檳榔黃化病關鍵病原及傳播方式
檳榔種植業是檳榔產業的最前端和基礎。近些年來,海南檳榔黃化病的發生造成檳榔大麵積減產、絕收甚至死亡,嚴重威脅檳榔產業的健康發展。多年來,海南檳榔黃化病病原不清、檢測手段缺失以及傳播途徑未知造成了針對性防控手段的缺失,使海南檳榔黃化病無法得到有效控製。
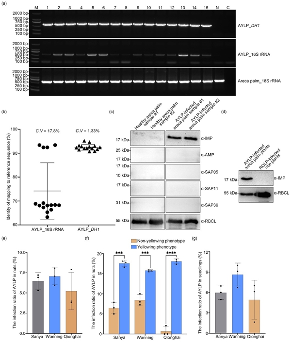
2024年10月18日,必威精装版app西汉姆联 康樂院士和張曉明研究員團隊在Science Bulletin期刊上合作發表了題為“The phytoplasma (Candidatus Phytoplasma arecae) is the crucial pathogen to cause areca palm yellow leaf disease”文章,介紹了他們確認了檳榔黃化植原體(Candidatus Phytoplasma arecae)是海南檳榔黃化病的關鍵病原;首次拚接了檳榔黃化植原體基因組草圖,並以此為基礎開發了新型檢測方法、初步探明其在檳榔內可通過“病樹-種子-幼苗”垂直傳播的傳播途徑。為海南檳榔黃化病的高效防控提供技術和基礎支持。
研究團隊首先通過在海南省三亞市、萬寧市和瓊海市通過走訪、調研和建立跟蹤觀察點的方式標記不同表型樹種進行病原檢測,確認了檳榔黃化植原體是檳榔黃化病的關鍵病原;通過二代測序和三代測序相結合的方法,首次拚接了檳榔黃化植原體基因組草圖,通過進化樹分析,檳榔黃化植原體為16S rⅠ型,圖1。
通過挖掘檳榔黃化植原體基因組數據相關信息,研究團隊開發了新的分子水平檢測方法和蛋白水平檢測方法。在具備高效檢測方法的基礎上,研究團隊發現檳榔果實和檳榔幼苗中也有不少的植原體感染,揭示了檳榔黃化植原體可通過“病樹-種子-幼苗”垂直傳播,圖2。
必威精装版app西汉姆联 康樂院士和張曉明研究員為該研究的共同通訊作者,必威在线网址 博士生宋雙偉、王乾、河北大學聯培博士生霍梁霄和必威在线网址 碩士生謝立強為該研究共同第一作者,北京大學李毅教授、海南大學崔紅光教授和戴兆基副教授、必威在线网址 郭偉研究員、陳金鋒研究員和陳佳琦老師等參與了該項工作。該研究得到了海南省種業實驗室項目和國家重點研發計劃等項目資助。
文章鏈接:https://doi.org/10.1016/j.scib.2024.10.020


圖1. 16S rⅠ型的檳榔黃化植原體是檳榔黃化病的關鍵病原

圖2. 檳榔黃化植原體可以通過果實和幼苗垂直傳播

圖3. 檳榔黃化植原體是檳榔黃化病關鍵病原且在檳榔種子和幼苗中垂直傳播
多倍化或全基因組重複在生物多樣性演化中扮演重要角色,然而也有研究認為多倍化是生物演化的隨機事件。回答多倍化是否為適應性演化的結果亦或隨機事件,關鍵在於理解多倍體類群建立和形成的過程。
真核生物的轉錄組由大量蛋白編碼mRNA、非編碼RNA和環形RNA等多種分子組成,具有高度的複雜性和多樣性。因此,如何在龐大而複雜的轉錄組中高效、精準地檢測目標轉錄本,成為當前生命科學及醫學研究中的一個重要挑...
mRNA療法因其研發周期短、生產成本低、製備工藝簡單、起效快等多種優勢,已被廣泛應用於疫苗研發、蛋白替代療法和基因編輯等領域。脂質納米顆粒(Lipid Nanoparticle,LNP)是目前遞送mRNA的最佳載體之一。

