孫玉誠團隊發現內共生菌之間互補的DNA錯配修複係統是蚜蟲高溫耐受力的關鍵
共生關係在自然界中廣泛存在,通過代謝通路互補、共生互利、彼此依存等方式,宿主與內共生菌協同演化以適應不同生境。蚜蟲與初級共生菌Buchnera協同演化約2億年,是國際上研究胞內共生關係的重要模式。蚜蟲以氨基酸含量稀少的植物韌皮部汁液為食,Buchnera能將非必需氨基酸轉化成必需氨基酸提供給蚜蟲,促進蚜蟲生長發育。然而,由於穩定的內共生環境和嚴格的垂直傳播路徑,Buchnera的基因組急劇減小,有害突變持續積累,導致Buchnera的基因功能退化,常在高溫等環境脅迫下表現出不穩定性,不利於蚜蟲種群發生。為了彌補初級共生菌的功能缺陷,蚜蟲通常會涵養一種或多種兼性共生菌,以增強蚜蟲種群的環境適應性。
2024年12月10日,必威精装版app西汉姆联 孫玉誠研究組在美國科學院院刊PNAS上發表題為“A complete DNA repair system assembled by two endosymbionts restores heat tolerance of insect host”的研究論文,發現蚜蟲兼性共生菌Serratia通過與初級共生菌Buchnera形成互補的DNA錯配修複係統,降低初級共生菌基因組的突變發生頻率,提高熱脅迫下小熱激蛋白ibpA的轉錄效率,抑製菌胞細胞骨架actin發生變性聚集,從而增強蚜蟲種群的高溫耐受力(圖1)。
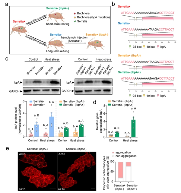
研究發現,Buchnera編碼的小熱激蛋白ibpA是維持菌胞熱穩定性和蚜蟲高溫耐受力的關鍵蛋白。在蚜蟲經曆熱脅迫後,ibpA與菌胞的細胞骨架actin發生互作,避免actin變性聚集,從而提高菌胞熱穩定性。然而,ibpA啟動子區連續11個腺苷酸極易發生單核苷酸缺失突變,不利於ibpA的熱誘導表達。兼性共生菌Serratia的侵染可以顯著降低Buchnera基因組中的突變頻率,抑製ibpA啟動子區單核苷酸缺失的產生,從而維持ibpA熱誘導效率,提高蚜蟲的高溫適應性。進一步研究表明Serratia編碼的DNA錯配修複核心蛋白mutH,能夠彌補該基因在Bucherna基因組中的缺失,進入菌胞與Buchnera編碼的錯配修複關鍵蛋白mutL和mutS組建完整的、有活性的DNA修複係統。借助這種異源組建的錯配修複係統,識別和矯正Buchnera DNA複製過程中的錯配,有效降低SNP和Indel出現的頻率,幫助ibpA修複啟動子區域連續11個腺苷酸產生的點突變,提升高溫下分子伴侶的轉錄效率(圖2)。該研究明確了蚜蟲兩種共生菌在DNA錯配修複係統上的功能互補,降低共生菌熱激蛋白的突變頻率,進而促進蚜蟲種群的高溫適應性。
必威精装版app西汉姆联 博士研究生淩曉雨和郭慧娟副研究員為共同第一作者,孫玉誠研究員為通訊作者,研究得到國家重點研發計劃(2023YFD1400800)等項目的支持。
Ling XY#,Guo HJ#,Di J,Xie LQ,Shi QY,Zhu-Salzman K,Ge F,Zhao ZH,Sun YC*. 2024. A complete DNA repair system assembled by two endosymbionts restores heat tolerance of insect host. PNAS. 121 (51) e2415651121.
文章鏈接:https://doi.org/10.1073/pnas.2415651121.

圖1. 內共生菌之間的協作增強蚜蟲種群的高溫耐受力

圖2. 蚜蟲共生菌Serratia通過降低熱激蛋白ibpA啟動子區單核苷酸突變,增強蚜蟲種群的高溫耐受力。
環形 RNA(circular RNA, circRNA)是一類廣泛存在於真核細胞中的內源性非編碼 RNA 分子,在生物體發育過程中發揮著重要作用。其獨特的環狀結構使其免受外切酶降解,因此比線性 RNA 更加穩定。
動物模型在研究人類疾病(如不孕不育)中至關重要。近期研究顯示,齧齒動物模型(如小鼠)與人類在睾丸細胞組成、分子特征和發育軌跡等方麵存在顯著差異,這凸顯了尋找替代動物模型的必要性,以更準確地模擬人類...

