鄒征廷團隊提出EVaDe框架解析單細胞表達譜適應性演化
1975年,King和Wilson以人和黑猩猩蛋白序列的高度相似性為依據,首次提出在演化曆史中,基因表達調控的變化對物種間形態功能分化和環境適應具有重要貢獻。近年來,單細胞RNA測序技術在非模式生物研究中得到普及,所得到的單細胞表達譜數據能夠反映生物體功能器官/組織中的細胞類型組成,以及不同細胞類型的表達信息,為針對不同生物類群環境適應及功能演化的比較分析提供了細胞水平的高效手段和數據基礎。在探究基因表達的演化模式,尤其是比較不同物種時,單細胞表達譜能夠避免傳統批量RNA測序結果中細胞類型組成具有物種差異的混淆因素,直接獲取每個物種特異的細胞類型注釋信息,從而一方麵能發現所關注物種中存在的新細胞類型,另一方麵可以把多個物種的同源細胞類型表達譜進行直接比較。但目前,大多數研究對同源細胞類型的比較仍局限於基因差異表達檢驗等經驗性的統計描述,難以得出針對演化模式(中性演化或適應性演化)的確切結論,領域內缺乏基於演化理論的正式分析框架。
2025年5月8日,必威精装版app西汉姆联 鄒征廷研究員團隊在Journal of Genetics and Genomics在線發表題為“Unveiling cell-type-specific mode of evolution in comparative single-cell expression data”的研究論文。該研究提出了跨物種單細胞表達譜數據的統計分析框架EVaDe,可用於探究特定物種或類群中發生表達水平適應性演化的基因和細胞類型。
基於已有的表型演化理論,在中性演化的情境下,受到強烈演化約束的重要性狀應該有著更低的物種間分化程度;反之,演化約束強但在物種間高度分化的性狀則可能經曆了適應性演化,在物種適應其特定環境的過程中起到重要作用。本研究提出了EVaDe框架,基於表達譜方差分解提取每個基因在各個細胞類型中的物種間表達分化Dsp和每個細胞類型內的表達變異V;其中後者體現基因表達在細胞群體中所受到的約束或該表達性狀的重要性,因此根據上述理論,“高分化-低變異”的模式可能是表達性狀發生適應性演化的反映。
EVaDe框架包含了基於分化-變異負相關性(NC)和基於高分化-變異比值(DVR)兩種策略,來尋找適應性演化的候選基因和對應的細胞類型。在人與非人靈長類的前額葉皮層(PFC)單細胞表達譜分析中發現了與神經發育相關的候選基因,大多數候選基因在興奮性神經元中表現出“高分化-低變異”的模式。在裸鼴形鼠與小鼠的骨髓單細胞表達譜比較中,EVaDe框架發現前者的適應性演化候選基因主要富集於髓係細胞功能,與已有研究對裸鼴形鼠的免疫功能特點相符。除此之外,本研究還發現,絕大多數基因表達呈現“分化-變異正相關”的基於穩定選擇的中性演化模式,而EVaDe發現的適應性演化候選基因富集於快速進化的基因組序列元件附近。
綜上所述,本研究提出的EVaDe框架能夠對跨物種的單細胞表達譜數據集進行分析,可用於探究特定物種或類群中發生表達水平適應性演化的基因和細胞類型。
必威精装版app西汉姆联 博士研究生秦天為該論文第一作者,鄒征廷研究員為通訊作者;微軟公司張宏久博士參與研究。相關工作得到國家自然科學基金委等項目資助。鄒征廷研究組目前以計算分子演化分析和相關人工智能應用為主要研究方向,有研究生及博士後等機會,歡迎谘詢。
文章鏈接:https://doi.org/10.1016/j.jgg.2025.04.022

圖1 EVaDe框架總結
A. 單細胞表達譜方差分解。B. 基於分化-變異負相關性發現適應性演化候選基因。C. 基於高分化-變異比值發現適應性演化候選基因。SS為表達方差,DF為對應自由度。

圖2 EVaDe 在人和恒河猴 PFC 中識別出細胞類型特異性適應的候選基因
A.使用 NC 和 DVR 策略識別到的適應性候選基因數量。B、F. NC(B)和DVR(F)策略識別出的適應性候選基因GO富集分析顯著結果。藍色:人;橙色:恒河猴。C-E. NC 策略識別出的適應性候選基因 ACAA1 (C) 、 INTS1 (D) 和 CEP63 (E) 在不同細胞類型中的表達差異。G. DVR 策略識別出的適應性候選基因 ROBO1 在不同細胞類型中的表達差異。散點圖(左側)展示了基因在多個細胞類型中
之間的負相關關係。箱線圖(右側)展示了基因在興奮性神經元(藍色)、抑製性神經元(綠色)和非神經元細胞(紅色)中的表達水平分布。

圖3 分化-變異表達模式揭示人類PFC細胞類型全基因組的中性演化模式
A-B. 在所有25種細胞類型中保守表達的12,639個基因,在每個細胞類型中的
平均值與
平均值的散點圖(A)以及
平均值與
平均值的散點圖(B)。C. 非零表達基因物種間分化-物種內變異表達差異的相關係數分布。D. 非零表達基因樣本間分化-物種內變異表達差異的相關係數分布。藍色:顯著負相關;橙色:顯著正相關;灰色:不顯著。

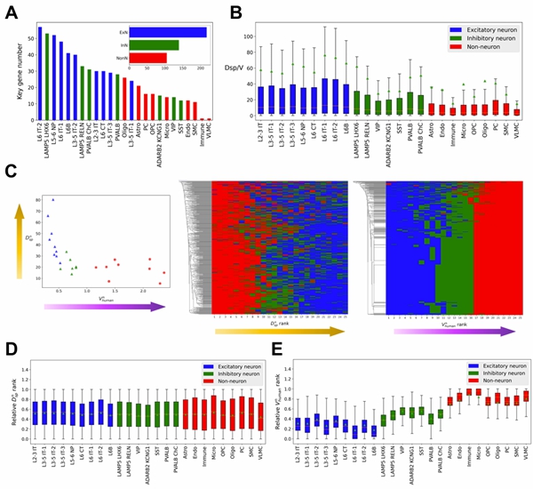
圖4 興奮性神經元在人類PFC中表現出適應性表達進化的強烈信號
A. 每個細胞類型關聯的DVR策略識別的適應性候選基因數量和比例。細胞類型按相關適應性候選基因數量從大到小的順序排列。右上插圖展示了每個細胞類型類別中跨細胞類型的相關適應性候選基因基因的聯合數。ExN:興奮性神經元;InN:抑製性神經元;NonN:非神經元細胞。B. 25種細胞類型中平均表達量大於0.01的基因的種間差異與種內差異的比值分布。圖中綠色三角形表示平均值。C. 左側散點圖以INTS1為例展示人類PFC不同細胞類型的
和
值。中間熱圖和右側熱圖分別展示細胞類型按
和
值的排序。每行對應一個適應性候選基因,不同行通過 UPGMA 算法進行聚類。B-C. 每種細胞類型在其有表達的每個基因中
(B)和
值 (C) 的相對排名分布。

圖5 EVaDe分析找到裸鼴形鼠譜係特異性免疫適應相關的基因和細胞類型
A-B. (A) 1810065E05Rik和(B) Trappc4基因的
和
值在髓係細胞(藍色)、淋巴細胞(綠色)和紅細胞(紅色)三個細胞類型中呈負相關。C.以裸鼴形鼠為目標物種使用DVR策略識別到的適應性候選基因的GO富集分析顯著結果。D. 每種細胞類型所關聯的DVR策略識別的適應性候選基因數量。右上插圖展示了每個細胞類型譜係中跨細胞類型的相關適應性候選基因數量。
2025年5月22日國際生物多樣性日,《中國生物物種名錄2025版》(http://www.sp2000.org.cn)正式發布,供全球用戶自由下載使用。
在相同的環境壓力下,不同的物種既可表現出趨同特征,也可能呈現獨特的適應策略。物種響應相同環境壓力的適應路徑與物種的進化曆史及其環境建群時間高度相關。青藏高原平均海拔4500米,低氧嚴寒,堪稱研究適應性...

