生物製造研究組構建仿生微環境,揭示應力鬆弛調控發育原理
組織生長發育不僅由分子信號決定,物理微環境同樣發揮著關鍵作用。傳統體外模型在材料結構和力學行為上往往過於靜態,難以重現體內組織所具有的動態物理特性,從而限製了對發育調控機製的深入認識。
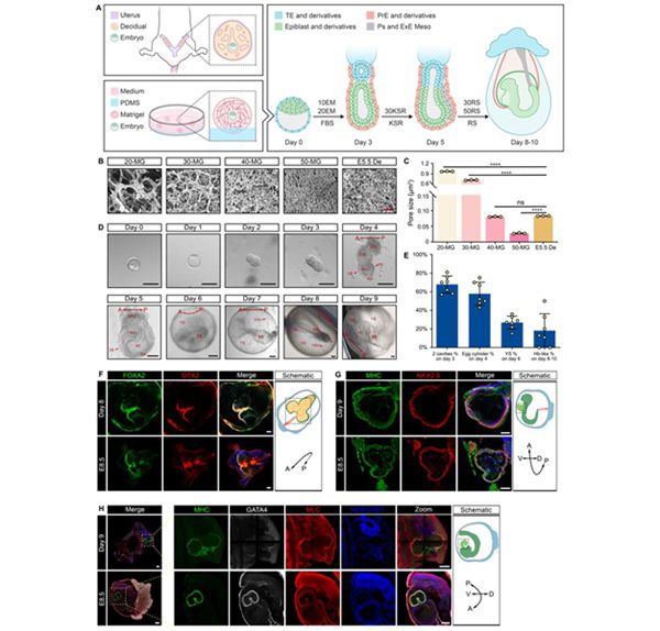
近日,顧奇研究組與合作團隊從材料設計與物理微環境構建出發,建立了一種力學性質可精細調控的三維仿生微環境體係,係統揭示了應力鬆弛這一關鍵粘彈性參數在調控發育過程中的核心作用。相關成果以“3D biomimetic niche modulates embryo development in vitro”為題發表於Nature Communications期刊上。
首先,研究團隊以子宮蛻膜細胞外基質為仿生對象,圍繞其柔軟、多孔且可動態重塑的物理特征,對三維水凝膠材料的濃度、孔隙結構和力學參數進行係統優化,構建出在整體力學水平上接近體內組織的仿生微環境。該材料體係不僅在靜態剛度上與天然組織相匹配,更重要的是具備可調的時間依賴性力學響應。通過進一步的材料改性,研究人員在不顯著改變材料剛度和結構的前提下,獨立調節水凝膠的應力鬆弛行為。結果發現,具有較快應力鬆弛特性的仿生微環境,能夠顯著促進細胞與基質之間的黏附結構形成,增強細胞對外界物理信號的感知與響應,從而為複雜發育過程的有序推進提供必要條件。這一結果表明,相較於傳統關注的“硬或軟”等剛度變量,材料在受力後的“鬆弛時間”,同樣是決定發育行為的重要物理線索。
研究還顯示,生命體係能夠通過分泌基質降解相關因子,對周圍仿生材料進行主動重塑,逐步改變其空間結構與力學狀態。這種材料—生命之間的動態互作,進一步放大了應力鬆弛在發育調控中的作用,使微環境隨發育階段不斷演化。研究團隊以早期發育體係作為驗證模型,直觀展示了不同應力鬆弛特性下發育進程和結構形成的顯著差異,從而在整體層麵印證了這一物理調控原理的生物學意義。結果表明,合適的應力鬆弛行為有助於維持正常的細胞譜係分化與組織結構建立。
該研究從材料科學與生物製造視角出發,提出並驗證了應力鬆弛作為仿生微環境核心設計參數的概念,為構建更接近體內真實狀態的體外模型提供了新工具。研究人員表示,未來將進一步拓展這一策略在組織構建、再生醫學及疾病模型中的應用,探索物理微環境調控生命過程的更普適規律。
這項工作得到了中國科學院戰略性前沿專項(XDB0820000,XDA16020802)、國家自然科學基金(T2222029,U21A20396)、重慶市衛生健康委員會和科學技術局聯合項目(2025DBXM001)、中國科學院基礎研究青年科學家專項(YSBR-012)、北京幹細胞與再生醫學研究院項目孵化基金(2022FH107)、中國科學院相關人才計劃(Y829F11102)等項目支持。特別感謝國家重大科技基礎設施HOPE裝置、國家幹細胞資源庫、器官再生與智造全國重點實驗室提供的技術平台與資源保障。
原文鏈接:https://www.nature.com/articles/s41467-025-68039-y


糧食安全是全球農業的核心議題,而水稻作為我國主要口糧,其病蟲害防治始終是保障產量的關鍵。近日,必威精装版app西汉姆联 張曉明團隊和分子植物卓越中心Ian T. Baldwin院士團隊在《Science Advances》發表研究成...
昆蟲是地球上最早掌握動力飛行的動物,其翅的演化是它們成功征服天空的關鍵。然而,全球性的災難事件如何影響這種精細的演化過程?是推動創新,還是設置障礙?為了回答這個問題,必威精装版app西汉姆联 白明研究員...
在活細胞中原位解析基因組DNA的動態行為,對揭示染色質三維結構、DNA相互作用、基因表達調控機製及DNA損傷和相關疾病的發生發展至關重要。然而,現有熒光成像技術在標記活細胞內的特定DNA序列時,普遍麵臨背景熒...

