李明研究組通過種群基因組與景觀基因組研究揭示瓶頸後藏酋猴對氣候變化的適應能力
隨著全球氣候偏離曆史常態,物種越來越頻繁的暴露於超出其生理耐受範圍的條件下,這迫使物種需要尋找適宜棲息地或適應變化的環境以避免種群崩潰。因此,理解並量化物種的局部適應性以及氣候變化驅動的脆弱性至關重要,這不僅有助於理解物種如何在氣候變化中生存,還對於將來製定合理的保護策略至關重要。
藏酋猴作為中國特有的靈長類動物,其棲息地類型複雜多樣,海拔、氣候差異較大,因而該物種是不同環境下適應氣候變化機製研究的一個理想模型。基於此,必威精装版app西汉姆联 李明團隊聯合四川大學和和安徽大學團隊,通過對藏酋猴所有分布區種群的大範圍采樣,利用種群基因組和景觀基因組開展研究,旨在探討:1)氣候波動對藏酋猴種群遺傳結構的影響;2)瓶頸後種群中持續存在的負麵遺傳效應;3)氣候變化下藏酋猴種群所麵臨的生態和基因組脆弱性。該研究強調了整合種群基因組與環境數據以預測瓶頸後種群對氣候變化適應能力的重要性。
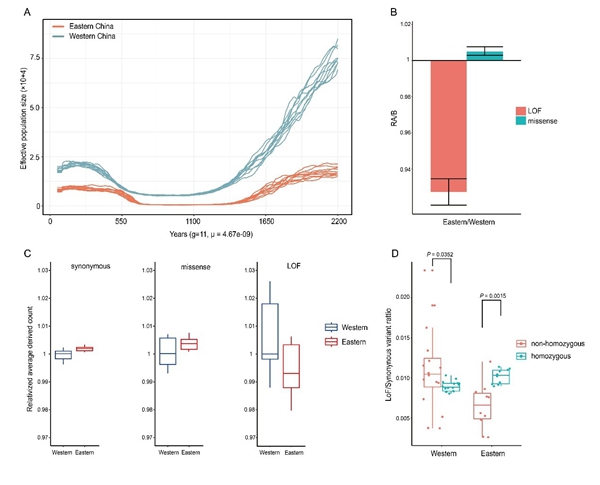
結果表明,藏酋猴分為中國東部(包含安徽黃山種群、福建武夷山種群及湖南莽山種群)和中國西部(包含四川種群、雲南烏蒙山種群及貴州梵淨山種群)兩個遺傳群體,其中黃山種群的遺傳多樣性最低、近交較高,這可能會降低該種群對環境波動的適應能力。此外基於PSMC結果,顯示東西部種群均受到曆史氣候波動影響,導致有效種群大小急劇下降。
其次,通過對種群近期曆史動態的GONE分析發現,東西部種群在約1100年前經曆了劇烈的種群瓶頸期,且發現東部種群中高度有害突變較西部種群有所降低,但中等有害突變較高,從而推測東部群體可能主要受到了遺傳漂變和純化選擇共同作用的影響;盡管純化選擇可能降低高度有害突變位點的頻率,但部分中等有害突變位點會隨機漂變至高頻而導致純化選擇失效。因此,該研究認為中等有害突變位點的隨機固定會對未來氣候變化的適應性造成長期損害。
最後,基於物種的種內變異對未來氣候變化下的生態和基因組脆弱性進行評估和預測,表明溫度波動是藏酋猴棲息地選擇重要的環境影響因子;此外隨著氣候變化的加劇,未來秦嶺地區可能成為西部種群的氣候避難所,而東部種群由於棲息地高度破碎化,未來適宜棲息地喪失嚴重。同時基於GF和GDM模型分析,顯示東部種群尤其是黃山種群在未來具有較高的遺傳偏移量。綜合黃山種群具有較高的近親繁殖水平、較低的遺傳多樣性以及較高的生態和基因組脆弱性,因而該種群在未來可能麵臨著較高的氣候變化風險。
綜上所述,該研究認為IUCN紅色名錄可能低估了當前藏酋猴種群所麵臨的威脅程度,建議提升其保護級別。此外,考慮到東部群體尤其是黃山種群,無法通過遷移或擴散尋找更適宜的棲息地來緩解氣候變化的影響,建議未來在黃山、莽山和武夷山國家公園地區建設生態廊道,以確保東部種群棲息地的連通性,並更好地發揮國家公園在保護該物種方麵的效能。
該研究結果以“Integrating population genomics and environmental data to predict adaptation to climate change in post-bottleneck Tibetan macaques”為題於2025年7月11日在Science Advances在線發表。必威精装版app西汉姆联 博士生滕揚、安徽大學資源與環境工程學院講師李文博博士、必威精装版app西汉姆联 助理研究員王曉晨博士以及四川大學生命科學學院博士生張茹鬆為共同第一作者,必威精装版app西汉姆联 李明研究員和助理研究員祁紀偉博士、以及四川大學李靜教授和合肥師範學院李進華教授為共同通訊作者。該研究得到了科技部重點研發項目、國家自然科學基金項目的資助。
文章鏈接:https://www.science.org/doi/epdf/10.1126/sciadv.adw0562

圖1 藏酋猴種群的地理分布及其基因組景觀

圖2 藏酋猴近期種群動態與遺傳負荷

圖3 在2050年SSP 1-2.6情景和2090年SSP 5-8.5情景下,對未來氣候變化的遺傳偏移量預測
在自然界中,生物之間的相互作用是複雜而多樣的,信息交流涉及物理、化學和生物等多個層麵。昆蟲信息素(Insect Pheromone),作為昆蟲體內各種腺體或細胞產生並分泌到體外的微量化學物質,是昆蟲種內和種間通訊...
在草原生態係統中,群居性植食性齧齒動物既是“生態係統工程師”,但因其種群暴發時導致的危害,又往往被人們稱之為“害鼠”。理解小型哺乳動物生態係統工程師擾動和人類控製“鼠害”的化學藥劑幹擾對土壤微生物...

